3. Koncepce a činnost České zpravodajské služby (ČZS)

3.1. Hlavní zásady tvorby koncepce

České zpravodajské služby, (ČZS)

Čílem předkládaného materiálu je formulování základní koncepce a návrhu organizační struktury nové vnější zpravodajské služby České republiky, včetně některých dalších otázek, tak jak jsou uvedeny v obsahu materiálu.

Jak již bylo konstatováno, bylo při zpracování materiálu vycházeno z doporučení, nesvazovat se ani s tradičními schematy, ani existující strukturou či vazbami. Na druhou stranu je nutné si uvědomit, že za dobu vyspělé industriální civilizace a především v období posledních zhruba 70 let došlo k překotnému vývoji speciálních (zpravodajských) služeb a byl shromážděn dosti velký objem poznatků vyúst’ující do řady obecně platných principů, které se musí (chtě či nechtě) při tvorbě nové struktury zohledňovat. Proto musí předkládaný materiál obsahovat celou řadu chronicky známých (minimálně v odborných kruzích) skutečností a principů, jejichž platnost je potvrzena dlouholetými zkušenostmi.

Koncepce se snaží maximálním způsobem zohlednit změny, ke kterým došlo v mezinárodním i vnitrostátním vývoji v posledním desetiletí. V této souvislosti vzniká otázka účelnosti iniciovat vznik daleko hlubší analýzy vývoje, která by se měla stát dalším podkladem pro koncepční činnost v oblasti bezpečnostní politiky.

 

Hlavní zásady:

1. budovat službu principiálně novou, nezávislou a autonomní, jako součást MV

2. budovat službu minimálně závislou na pravděpodobných (ale i hypotetických) politických změnách

3. budovat službu ovlivňovatelnou i v případě volební porážky a vytvořit systém, který by dovolil po dalším období návrat do původních pozic a kontinuální pokračování

4. budovat službu maximálně utajovanou

5. budovat službu, jejímž těžištěm je agenturní činnost

6. budovat službu kontrolovatelnou přesně vymezeným počtem pracovníků

7. vytvořit mechanismy, které by na jedné straně vytvářely reálný dojem kontrolovatelnosti ze strany budoucí opozice, ale na straně druhé zajistit maximální utajení těch informací, které budou označeny za přísně tajné a jsou určeny pouze pro premiéra

8. budovat službu, která se maximálně možným způsobem bude vyvarovávat chyb typických pro její předchůdkyně, zároveň však službu, která optimálním způsobem využije ověřené zkušenosti

9. budovat službu, jejíž organizační principy i schema dovolí rychle reagovat na potřebu upravovat její zaměření (a tudíž i organizační strukiuru).

 

3.2. Předpoklady a informace

potřebné pro vypracování výchozích tezí:

- znalost vládní koncepce (v případě, že neexistuje, iniciovat její vytvoření ...), - vycházet z definice státních zájmů - počínaje Ústavou,

- vycházet z mezinárodních závazků republiky,

- vycházet z analýzy vývoje mezinárodní situace od roku 1989, resp. počátku 80. let a to v kontextu s vývojem československé a později české vnitropolitické situace,

- vycházet z mezinárodních zkušeností, resp. principů uplatňovaných v zahraničí,

- vzít v úvahu reálně existující vliv velmocí na české politické klima (především USA, SRN a SNS),

- zohlednit principy tvorby mocenských orgánů v ČR po volbách (s přihlédnutím ke změnám vycházejícím z výsledků těchto voleb ....).

 

Co je potřebné znát:

- organizační strukturu stávající služby (ÚZSI) - personální obsazení služby

- postavení služby v rámci mocenských orgánů

- stávající praktická výslednost služby, princip toku informací - charakteristické problémy služby od roku 1990

- organizační strukturu služeb sousedních států (především srovnatelných svou vnitřní situací).

 

Co je potřebné definovat:

- definici ČZS

- název služby - navrhnut název Česká zpravodajská služba (ČZS) - postavení v rámci mocenských orgánů

- souvztažnost na ostatní zpravodajské služby existující v rámci ČR (především BIS, ZS GŠ, VOZ) a z toho vyplývající kompetence.

 

3.3. Filozofie a hlavní úkoly ČZS

Základní teze budoucí filozofie jsou obsaženy v hlavních zásadách (bod 3.1 ). Stručné definování této filozofie je nutné především z důvodu, aby bylo možno zachovávat základní „stavební“ linii při tvorbě, resp. přestavbě služby. Postavení ČZS musí být formulováno v zákoně o MV (samostatný zákon o ČZS se nepředpokládá a není ani nutný). Další stručné resumé musí být dále obsaženo v interních směrnicích vymezujících postavení a úkoly ČZS v rámci MV. Nad tvorbou filozofie se také zamýšleli politologové a právníci, nikoliv pouze odborníci pro tuto oblast.

Základní myšlenkou této filozofie by mělo být: Česká zpravodajská služba je službou, jejíž pozornost je upřena na otázky vnější bezpečnosti státu. Jedná se o organizaci, která slouží především vládě a na prvém místě premiérovi, kterému vytváří prostřednictvím aktuálních a prověřených informací předpoklady k přijímání optimálních politických i jiných rozhodnutí. Její nadstranickost jí neumožňuje podporu vládní koalice, či opozice a zajišt’uje jí faktickou stabilitu i po volebních změnách. Jako politické je chápáno pouze místo nejvyššího vedoucího pracovníka, ředitele služby (ŘS) a pouze to je eventuelně po volební změně nově obsazováno.

 

Hlavní úkoly ČZS

Hlavním úkolem ČZS je konspirativní získávání, zpracovávání a následné využívání utajovaných informací z oblasti politické, vědecko-technické, oblasti organizovaného zločinu a o aktivitách speciálních služeb cizích států majících vliv na bezpečnost státu. Získává informace napomáhající k rozvoji jak v oblasti politické, tak vědecko-technické, resp. ekonomické. Využíváním informací se mysli jak využití k opatřením prováděným vlastními silami služby, tak zejména využití informací ve prospěch dalších orgánů ČR (především vlády) a napomáhat tak k přijímání následných politických a dalších opatření.

Vzhledem k utajovanému charakteru těchto informací zajímajících službu, je nutno k jejich získání využít především speciální postupy a prostředky. Mezi hlavní patří agentura a technické prostředky, ev. sledování. Dalšími postupy je vyhodnocování informací (a to v nezbytné míře i tzv. otevřených), analýza a následná syntéza informací a příprava svodných informací předkládaných politickému a ekonomickému vedení země (prostřednictvím premiera).

Výsledkem bude jednak příprava průběžných a pravidelných informací určených vládě ČR, jednak realizace bezpečnostních opatření ve prospěch ČR.

 

Mezi další hlavní úkoly patří:

- zjišt’ování informací o činech ohrožujících bezpečnost státu, jejichž původci jsou v zahraničí

- zjišt’ování informací o plánovaných krocích zahraničních vlád, které ve svém důsledku mohou poškodit státní zájmy ČR či jsou nutné pro vlastní rozhodování

- zjišt’ování informací o činnosti speciálních služeb zaměřených proti ČR

- zjišt’ování informací o kriminální činnosti přesahující hranice ČR, která svým charakterem poškozuje zájmy ČR

- zjišt‚ování informací o připravovaných teroristických akcích, at‘ již jsou zaměřeny proti komukoli. V této souvislosti soustřeďování všech informací o problematice terorismu

- zjišt’ování informací vědecko-technického charakteru a ekonomického charakteru, které mohou napomoci dalšímu rozvoji české ekonomiky a zesilovat ekonomickou sílu stáíu, dále informací o aktivitách, které poškozují ekonomické zájmy ČR

- organizovat toto zjišt’ování informací způsobem, který zajistí jednak co největší efektivitu práce, jednak neohrozí mezinárodní kredit ČR

- činnost organizovat ve spolupráci s dalšími státními orgány jak represivního, tak i jiného charakteru. V této souvislosti musí být účelně zachován požadavek na utajení činnosti ČZS.

 

3.4. Zájmové oblasti (státy) a problematika služby

Tuto část koncepce ČZS není možno zpracovat bez výše uvedených předpokladů (bod 2). Ze zpravodajsko-odborného hlediska je nutno mezi zájmové státy zařadit především sousední státy s méně stabilními politickými režimy, dále státy, s nimiž měla ČR historické konflikty, dále státy, popř. oblasti, které jsou dnes zdrojem jednak organizované mezinárodní kriminality, jednak terorismu. V neposlední řadě by měly v seznamu figurovat státy zajímavé z hlediska jejich ekonomické sily, provázanosti na český zahraniční obchod a také vědecko-technického potencionálu, ev. využitelného k obohacení naší ekonomiky. Konečné rozhodnutí o zařazení konkrétního státu do seznamu zájmových oblastí musí podléhat vedení ČR, složenému z předsedy vlády, ministra zahraničí a ministra vnitra.

 

Možné cílové země v politické oblasti:

- Slovensko

- Německo - Polsko

- Mad’arsko - Rakousko - Ukrajina

- Rusko, resp. SNS - Střední východ

- USA

- Francie - Anglie

 

Možné cílové země v oblasti vědecko-technické:

- Německo

- Rakousko - Maďarsko - Polsko

- Ukrajina - Slovensko - Francie

- Anglie

- Amerika -Japonsko - země tzv. Malých tygrů

 

Možné cílové země z hlediska teroru

a organizovaného zločinu:

- Rusko

- Ukrajina - Slovensko - Mad’arsko

- Německo - Itálie - Francie - Anglie

- Balkánské země

- země severní Afriky

- Střední východ

Zájmové problematiky vyplývají již z formulace hlavních úkolů služby, musejí však být blíže specifikovány zvláštní směrnicí, vycházející z koncepčních materiálů budoucí vlády a především MV.

V oblasti speciálních služeb bude pozornost odpovídající sekce zaměřena případně na následující zpravodajské služby:

- Slovensko - SIS

- Rusko - GRU, SVVR, FSB

- Ukrajina - nástupníci po KGB

- Polsko - nástupníci SB a UB

- Maďarsko - UI (Informaciós Hivatal), UNB (Nemzetbistonsági Hivatal)

- Německo - BND, BfV

- Rakousko - Zpravodajská služba armády, STAPO

- Francie - DGSE, DST, RG

- USA - CIA, FBI, DIA, NSA

- Velká Británie - MI 6, MI 5

- Izrael - MOSAD

 

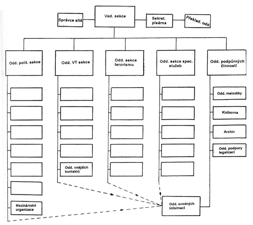
3.5. Návrh organisační struktury ČZSP (grafické schéma)

 

3.6. Náplň práce jednotlivých sekcí a úseků ČZS

Základní rozdělení ČZS je na operativně výkonné sekce a „podpůrné“ úseky. Toto rozdělení by se mělo promítat i do důsledného oddělení organizačního a personálního, přestože je jasné, že mnohé úseky budou fungovat v úzké součinnosti s výkonnými sekcemi.

 

VEDENÍ SLUŽBY - bude v souladu s požadavkem na maximální utajení činnosti služby a možnost kontroly relativně malým počtem pracovníků tvořeno následujícími pracovníky:

 

- ředitel služby (ŘS)

- 1. zástupce ředitele služby (1. ZŘS)

- 2. zástupce ředitele služby (2. ZŘS)

Tito pracovníci budou tvořit kolektivní orgán (např. Řídící výbor) a budou odpovědni vedení MV. Jejich vztahy budou budovány na principu „nedílné velitelské pravomoci“ (tento princip bude zachován ostatně v celé službě, která svým charakterem plně patří k ozbrojeným sborům . .. )

Dalším poradním orgánem vedení služby bude širší kolektivní orgán (Gremium), tvořený ŘS, 1. ZŘS, 2. ZŘS, řediteli operativně výkonných sekcí, ředitelem analytické sekce, vedoucím sekretariátu ředitele služby (ŘSŘS), ředitelem personálního úseku, ředitelem úseku inspekce, ředitelem úseku obrany a ředitelem OMS.

V případě potřeby budou zřizovány další odborné poradní komise složené z jednotlivých pracovníků (vedoucích i řadových), majících znalosti o dané problematice. Tyto komise budou podle potřeby trvalé, dlouhodobé nebo krátkodobé.

Významnou roli při řízení služby bude sehrávat Sekretariát ředitele služby. Jeho prostřednictvím bude ŘS řídit úseky personální, inspekce, obrany a OMS. Jeho součástí bude právní oddělení, oddělení public relation (jehož náplň práce však bude značně odlišná od klasického pojetí obsahu tohoto termínu).

Relativně autonomní postavení bude mít tzv. Supervize řízená Ředitelem služby. Jejím hlavním úkolem bude řešit nejcitlivější případy ohrožující bezpečnost služby jako takové, dále pak provádět hloubkové kontroly konspirace v jednotlivých pracovištích služby i jednotlivých rozpracovávaných akcích. V případě potřeby bude spolupracovat jak s úsekem inspekce, tak i sekcí speciálních služeb a kontrašpionáže. Její existence bude legalizována formálním začleněním do aparátu Sekretariátu ŘS.

Organizační struktura Sekretariátu ŘS

Grafické schéma

Podpůrné úseky (Ekonomika a týl, Archiv a evidence, Administrativní a spisová služba, Výpočetní technika, Operativní technika a Spojení a šifra) budou řízení 2. zástupcem Ředitele služby. Jejich organizační členění je patrno z celkového organigramu ČZS. Je však pravděpodobné, že konečná podoba bude modifikována až podle představy uvedeného zástupce ŘS. Jako zásada by však měl být zachován cílový počet pracovníků jednotlivých úseků (viz tabulky personálního obsazení ČZS).

Operativně výkonné sekce politická a vědecko-technická budou dvoulinijní, tzn. že danou problematiku bude sledovat jak část působící tzv. nelegálně, tak část tzv. legální. Z výše uvedeného principu vyplývá, že hlavní důraz bude kladen na „nelegální“ část. Tyto sekce, včetně analytické, budou bezprostředně řízeny 1. ZŘS. Každá sekce bude řízena vedoucím sekce (vs) a dvěma zástupci vedoucího sekce (zvs), z nichž jeden bude odpovědný za tzv. nelegální část a druhý za legální část. Dislokace obou částí musí být oddělena. Sekce teroru a organizovaného zločinu a sekce speciálních služeb a kontrašpionážní bude jednolinijní, tzn. že činnost bude pouze „nelegální“.

 

Všechny sekce se budou podílet na budování a následném řízení zahraničních rezidentur, které budou hlavním prostředkem k plnění úkolů. Hlavní důraz bude kladen na budování nelegálních rezidentur. Ve vytypovaných zemích navíc bude existovat možnost existence tzv. legální rezidentury kryté oficiální institucí, nejčastěji diplomatickým zastoupením. V tomto směru bude nutná spolupráce s vedením Ministerstva zahraničních věcí, ev. Ministertvem obchodu. Zvláštní pozornost bude věnována i soukromé podnikatelské sféře mající kontakty do zájmových zemí, ev. tzv. třetích zemí, které budou sloužit jako základny k vyslání nelegální agentury.

 

3.7. Politická sekce

Odpovídá za získávání informací z politické oblasti, navrhuje adekvátní opatření, po jejich schválení zajišt’uje jejich realizaci. Průběžně plní dlouhodobě plánovaná opatření a soustavně a cílevědomě připravuje vhodné podmínky pro jejich plnění a ovlivňuje vývoj situace ve svůj prospěch. Při své činnosti úzce spolupracuje s ostatními sekcemi, především pak se sekcí analytickou, a také s některými neoperativními úseky (úsek výpočetní techniky, operativní techniky, spojení ap.) Hlavním zadavatelem i odběratelem bude (prostřednictvím analytiky) vedení státu, tedy především vláda ČR a osobně předseda vlády.

Strukturu sekce budou tvořit především jednotlivá oddělení zabývající se rozpracováním jednotlivých zemí. V jejich rámci musí být definováno, které státní i nestátní struktury dané zájmové země budou předmětem zájmu ČZS.

Organizační struktura politické sekce (grafické schéma)

 

3.8. Vědecko-technická sekce

Odpovídá za realizaci opatření směřující k získávání a následnému účelnému využívání informací z prostředí ekonomik zahraničních států a vybraných nadnárodních společností. Tyto informace mají sloužit dalšímu ekonomickému vývoji ČR, a to jednak k přijímání zásadních rozhodnutí v této oblasti, jednak k podpoře našeho zahraničního obchodu, jednak k urychlování vědecko-technického vývoje a rozvoje našeho průmyslu. Zvláštní pozornost musí být zaměřena na odhalování kroků zahraničních vlád, či vedení nadnárodních i národních společností, které ve svém důsledku budou českou ekonomiku poškozovat. Pri své činnosti úzce spolupracuje jednak s dalšími sekcemi i úseky ČZS, jednak s přesně určenými státními orgány (odběrateli informací), které budou následně rozhodovat o dalším využití. Z tohoto důvodu bude velký důraz kladen na utajení zdrojů informací, resp. na „úpravu“ informace, nebot’ na rozdíl od toku informací z jiných sekcí ČZS nebude vždy jisté, kam se až daná informace dostane.

Organizační struktura vědecko-technické sekce (grafické schéma)

 

3.9. Sekce terorismu a organizovaného zločinu

Odpovídá v první řadě za komplexní boj proti mezinárodnímu terorismu, s důrazem na tu jeho část, která by mohla přímo ohrozit situaci v ČR. Další oblastí bude spoluúčast na boji proti mezinárodnímu organizovanému zločinu a to konkrétně vytypovaným skupinám. Při své činnosti bude sekce spolupracovat především s odpovídajícím pracovištěm BIS, policie, prostřednictvím OMS pak s Interpolem a odpovídajícími pracovišti policií cizích států. Vybraný okruh vedoucích pracovníků bude mít právo na přímý kontakt se svými zahraničními protějšky, přičemž tento styk bude jasně vymezen příslušnými směrnicemi, určujícími především vnitřní kontrolní mechanismy.

Celkový charakter této problematiky si přitom vyžaduje jednak naprostou profesionalitu, jednak maximální utajení, neboť jen při zajištění stoprocentního naplnění těchto požadavků bude minimalizováno osobní riziko především nelegální agentury působící v prostředí teroristických skupin, ale i jejich řídících pracovníků.

Organizační struktura sekce terorismu a organisovaného zločinu (grafické schéma)

 

3.10. Sekce speciálních služeb a kontrašpionáže

Odpovídá za realizaci opatření proti ev. nepřátelské činnosti zahraničních speciálních služeb namířené proti zájmům ČR. Tato opatření zahrnují jak sběr utajovaných informací o těchto službách, jejich plánech a činnosti i konkrétních akcích. Současně bude sekce ve spolupráci s kontrarozvědnými orgány ČR (BIS a VOZ) průběžně provádět soustavnou a cílevědomou činnost proti špionážní činnosti. Zvláštní pozornost bude věnována kontrarozvědné situaci přímo v ČZS. V součinnosti s personálním úsekem bude realizovat prověrky pracovníků služby a podílet se na výběru nových pracovníků. Při podezření na infiltraci do služby bude napomáhat supervizi. Prvořadým úkolem této sekce není pouze sběr informací o činnosti zahraničních speciálních služeb, ale přímo pronikání do jejich struktur. Rozkrytí cílů těchto služeb, akcí a osob umožní odvetná opatření a co je důležité, může naznačit či odhalit i zájmy jejich vlád o jakýkoliv stát na světě, naši republiku nevyjímaje.

V této souvislosti je nutno vypracovat principy a mechanismy, které při maximálním utajení umožní ČZS v případě potřeby dublovat i úkoly jinak příslušející BIS.

Organizační struktura sekce speciálních služeb a kontrašpionáže (grafické schéma)

 

3.11. Analytická sekce

Odpovídá za zpracování informací, které jí budou předávány jednotlivými operativně výkonnými sekcemi služby. Jejím hlavním úkolem bude hodnocení informací, příprava svodných i mimořádných informací, vytváření systému informačního archivu. V průběhu hodnocení přijatých informací bude sekce úzce spolupracovat s jednotlivými sekcemi a v případě potřeby bude některé informace vracet k doplnění či upřesnění. Pro získání komplexního obrazu o vývoji situace v jednotlivých zájmových oblastech bude analytická sekce jednotlivé operativně vykonné sekce prostřednictvím odpovědného zástupce ředitele služby i konkrétně úkolovat. Na základě prováděné analýzy informací bude tato sekce navrhovat vlivová opatření, která budou realizována jednotlivými sekcemi. Při své činnosti bude spolupracovat jednak s analytickými pracovišti dalších mocenských orgánů státu, jednak s dalšími, především pak vědeckými pracovišti. Sekce se bude dále aktivně zúčastňovat na vzdělávání jak kmenových pracovníků služby, tak nově přijatých pracovnilců. V tomto směru bude spolupracovat s personálním úsekem, konkrétně se „Zpravodajským institutem“ - viz dále.

Dalším úkolem postaveným před analytickou sekcí bude podpora při přípravě a vyslání nelegální agentury do zájmových zemí, formou dodání hodnověrných informací nutných ke kvalitnímu splnění tohoto prioritního úkolu.

Organizační struktura analitické sekce (grafické schéma)

 

3.12. Sekce legalizací

Odpovídá za vytváření podmínek pro tzv. nelegální pronikání kádrových pracovníků nelegálně působících v zájmových zemích a jejich následné působení ve svém operačním prostoru. Sekce bude tedy podpůrnou součástí ČZS, úzce spolupracující s jednotlivými operativně výkonnými sekcemi při zajišt’ování potřebných dokladů, listinných materiálů, legalizaci využívaných finančních prostředků, materiálních prostředků ze země působení atd. Součástí sekce bude špičkově vybavená tiskárna schopná zajistit tisk potřebných dokumentů a laboratoř zajišt’ující další speciální materiál. Je zřejmé, že využívána bude i utajovaná spolupráce s dalšími odbornými a specializovanými pracovišti uvnitř i vně rezortu. Až na výjimky kádrové pracovníky ČZS, kteří by měli nelegálně působit v cizí zemi, nahradit „agenty“, tedy lidmi, kteří nejsou vedeni v seznamu služby a u kterých není zapotřebí vytvářet jakékoliv legendy týkající se jména, původu, životopisu, činnosti atd. Profesionálně vyškoleni na stejné úrovni jako kádroví pracovníci, přičemž rizika jejich odhalení, a to i při hloubkové prověrce je velmi malé. Tato opatření by se netýkala krátkodobých výjezdů. Další oddělení bude metodicky pomáhat úspěšnému chodu legalizačních společností využívaných k pronikání do zahraničí.

Organizační struktura sekce legalisací (grafické schéma)

 

3.13. Zpravodajský institut a tok informací v rámci ČZS

Bude nedílnou součástí personálního úseku. Úkolem tohoto Zpravodajského institutu (ZI) bude zajišt’ovat průběžnou vzdělávací činnost jak u nově náborovaných pracovnůců CZS, tak i stávajících pracovníků ČZS.

Obsahovou náplň činnosti ZI budou ve větší míře naplňovat aktivní pracovníci ČZS, schopní lektorské činnosti. Vedení ZI bude minimální - Vedoucí institutu, sekretářka a

dva pracovníci tzv. týlového oddělení ZI.

Pozornost bude zaměřena na následující oblasti vzdělávání:

- sledování a kontrasledování

- získávání agentury - práce s agenturou

- zpravodajské techniky - šifra, tajnopis, foto, radio - kontrarozvědná činnost

- maskování, konspirace - operativní psychologie - tělesná příprava.

Za každou jmenovanou oblast bude odpovídat jeden kmenový pracovník institutu, jehož role bude především metodická a organizační a který bude k teoretickým lekcím i praktickým cvičením využívat nejzkušenějších pracovn~lců výkonných operativních sekcí. Těžiště činnosti institutu bude spočívat v praktických terénních cvičeních, včetně práce s fiktivní agenturou.

Průběžná vzdělávací činnost bude závazně povinná pro všechny pracovníky služby a bude se průběžně opakovat. Institut bude přitom gestorem v případech, kdy bude vyúka nespecializovaných předmětů a disciplín pod vhodnou legalizací zajišt’ována i dalšími komerčními institucemi, působícími v této oblasti (např. některé technické disciplíny, oblast finančnictví, bankovnictví, marketingu, reklamy ap.)

 

Princip toku informací v rámci služby i vně služby

Otázce „toku informaci“ v rámci ČZS bude věnována soustavná pozornost, nebot’ se jedná o citlivou oblast, potencionálně v sobě skrývající jednak celou řadu nebezpečí, ohrožující především konspirativnost činnosti, jednak nebezpečí zkreslení obsahu zpráv ve vztahu k „odběratelům“. Metodickým vedením bude pověřen úsek administrativní a spisové služby (ASS) zajišťující spolu s úsekem obrany (ÚO) praktickou realizaci systému, vč. zajištění průběžně chráněné kurýrní služby mezi jednotlivými pracovišti ČZS dislokovanými v krycích objektech.

Tok informací vně ČZS bude zajišťován výhradně prostřednictvím analytické sekce, v některých přesně vymezených případech prostřednictvím OMS. Také ojedinělé případy výměny informací v oblasti boje proti terorismu budou konkrétně reglamentovány vnitřními směrnicemi.

Tabulkové stavy jednotlivých částí služby (grafické schéma)

 

3. 14. Tabulkové stavy

jednotlivých částí služby

V rámci ČZS bude tvořen, resp. využíván následující systém funkcí:

- ředitel služby

- zástupce ředitele služby - vedoucí sekce

- vedoucí úseku

- vedoucí oddělení

- referent - specialista

- referent

- referentka spisů

- referentka

- technik - specialista

- technik

 

U všech těchto funkčních míst bude stanoveno platové rozmezí. Pro výpočet měsíční mzdy se k tomuto základu bude připočítávat hodnost, plus bonifikace podle odsloužených let. Systém musí odpovídat principům uplatňovaným obecně v MV. (Blíže viz bod 13 - Rozpočet ČZS).

 

3.15. Návrh na krycí označení jednotlivých částí služby

Z důvodu utajení existence i činnosti ČZS bude v praktickém životě služby využíváno tzv. krycí označení jednotlivých částí (operativních sekcí i podpůrných úseků), které bude využíváno při veškerém oběhu informací. Konkrétní označení vyplývá především z následujícího organizačního schamatu služby.

Krycí označení jednotlivých částí služby / časově měnný kód (grafické schéma)

Nedodržování tohoto principu bude v rámci služby považováno a kvalifikováno jako vážné porušení služebních povinností a bude důvodem k odpovídajícím kárným opatřením.

 

3. 16. Rozpočet ČZS

K otázce stanovení rozpočtu ČZS na období prvních šesti měsíců a na první finanční rok budou muset být zohledněny dvě hlediska:

- reálné ekonomické možnosti MV (potažmo nové Vlády ČR) po volbách

- reálné potřeby ČZS.

Zde je naprosto evidentní, že se tato dvě hlediska budou rozcházet, neřku-li, že budou v určitém protikladu. V této souvislosti je však nutné zdůraznit jeden základní fakt, potvrzený historickou zkušeností: Efektivita každé zpravodajské (tajné) služby musf být postavena bud’ na pevném ideovém základě (z něhož vyplývá až určitá forma profesionálního fanatismu), nebo na finančním motivu všech zainteresovaných. Bez „velkorysých“ finančnfch prostředků nemůže žádná služba plnohodnotně plnit ty úkoly, které jsou před ní postaveny a nemůže odvádět ty výsledky, které se od nf očekávají. Navíc je finančně slabá služba velmi zranitelná a to z hlediska slabé loajality jejích pracovníků. Bylo by naivní a trestuhodné předpokládat, že „věrnost“ personálu lze v dnešní době stavět pouze na takových hodnotách, jako je vlastenectví. I když je to vlastnost nezbytná pro činnost ve službě.

Rozpočet ČZS bude vycházet jednak z příslušných položek rozpočtu MV, jednak může být dotován dalšími položkami, přicházejícími po dohodě vedení ČR z rozpočtů dalších ministerstev. Tak jak je to obvyklé u jiných států.

Jako určitý podnět ke zvážení může sloužit praxe využitá v případě financování Gehlenovy organizace v 50. letech, kdy část byla rozpočtu pokrývána ze strany společností formou dlouhodobých ev. nenávratných půjček. Další eventualitou je financování služby ze zisků krycích společností komerčního charakteru, jak je uplatňován v MOSADu. Zde je však nutno propracovat spolehlivý mechanismus kontroly, ev. metodické pomoci, který by byl dostatečnou pojistkou proti finančním ztrátám. Současně je nutno vypracovat mechanismus legalizací, zajišťujících bezpečné převedení zisků těchto společností do rozpočtu ČZS, bez nebezpečí nařknutí z daňových a jiných úniků a machinací.

Na základě navrhované organizační struktury ČZS, tabulkových stavů a očekávané aktivity služby, lze předpokládat následující finanční potřeby: (roční)

- mzdové náklady -při početním stavu 1093 pracovíků, z nichž bude

x - vedoucích sekcí

x - vedoucích úseků

x - referentů specialistů

x - rereferentů

x - techniků specialistů

x - specialistů

x - administrativních pracovnic

- náklady na operativní činnost

- náklady právního charakteru

- pořizovací náklady investičního charakteru

- náklady na dopravní prostředky

- ostatní

 

Suma celkem: 400 - 450 mil. Kč.

To je 1,5 % rozpočtu MV ČR nebo také 50 % dnešního rozpočtu BIS, přičemž nikde ve světě částka na vnější službu není nižší než pro vnitřní zpravodajství.

 

3.17. Principy personální práce

Při tvorbě principů budoucí personální práce je nutno vycházet z následujících problémů:

1. Definování výchozí situace

2. Definování cílového stavu

3. Principy zajištování personálního obsazení ČZS

4. Alternativy řešení.

 

ad 1. K přesnější definici stávajícího stavu v personální oblasti chybí více objektivních informací. Přesto je se vší pravděpodobností možné konstatovat, že: Po roce 1989 došlo k faktické likvidaci služby, což se projevilo jak ve velmi nízkém personálním obsazení (cca 150), tak v neexistenci zahraničních rezidentur (např. zrušení protiněmeckého odboru). Těžiště činnosti je ve využívání otevřených zdrojů. Předlistopadová agentura byla ve své většině dekonspirována a její seznamy byly předány zahraničním službám. Je nutno předpokládat, že ÚZSI je masivně infiltrována zahraničními službami. V nejvyšším vedení jsou spíše než odborníci politické osobnosti (přímo spojeni s Hradem).

 

ad 2. Vycházeje z politické vůle nové vlády (po Parlamentních volbách 1998), je možno cílovou podobu ČZS v personální oblasti definovat následujícím způsobem:

- obnova akceschopnosti služby, jejímž těžištěm bude tzv. „klasická“ forma získávání zpráv a následného aktivního působení,

- vybudování organizační struktury (funkční), zajišťující na jedné straně max. akceschopnost při zajištění maximální konspirativnosti, na druhé straně ale odpovídající reálným finančním možnostem. Celková koncepce musí navíc odpovídat politické konstelaci v reálném čase, resp. politické vůli,

- současně je nutno předpokládat, že výsledky volebního vítězství nebudou na 100 % ve prospěch žádné strany a bude tedy nutno akceptovat určité kompromisy. Jeden z nich může být v nutnosti ponechat některé současné pracovníky ÚZSIu.

Jedná se tedy o takové personální obsazení ČZS, které umožní plnohodnotně plnit hlavní úkoly služby, přičemž důraz bude kladen na operativně výkonné sekce. Navržené tabulkové stavy budou chápány jako maximální a vedení služby bude soustavně vyhodnocovat situaci ve službě a její výkonnost z hlediska možných redukcí personálu. Administrativní a spisová služba, jako gestor účelnosti a racionálnosti vedení administrativy, bude situaci ve své oblasti také průběžně vyhodnocovat a navrhovat racionalizační opatření, vedoucí k redukci jak personálu, tak výdajů spojených s administrativou.

 

ad 3. Alternativy řešení:

Vycházeje z momentálních možností situace a také ze zkušeností obdobných složek se jako reálné jeví následující možnosti zajištování personálního obsazení:

- organizace průběžného náboru vhodných čerstvých absolventů vojenských i civilních vysokých škol

- vyhlášení výběrového řízení ve struktuře MV, ev. ve strukturách dalších státních institucí.

 

3.18. Harmonogram přípravných prací

Tento harmonogram, resp. jeho návrh, má sloužit k zajištění rovnoměrné přípravy na reorganizaci ČZS. Bodem nula bude rok 1998, kdy se se vší pravděpodobností v ČR uskuteční nové Parlamentní volby, po nichž pravděpodobně dojde ke změně ve složení vládnoucí koalice, což sebou přinese i nutnost zreorganizovat stávající Úřad pro zahraniční vztahy a informace na novou Českou zpravodajskou službu. Je však naprosto jasné, že přípravné práce musí být zahájeny již podstatně dříve a tyto již de facto zahájeny byly, o čemž svědčí i existence tohoto materiálu.

Harmonogram je ukončen prosincem 1998, což je datum, kdy by mělo být dosaženo základno akceschopného stavu služby.

- Dokončení 2. varianty materiálu, oponentura

- Jednání s představiteli ZS GŠ a VOZ o principech budoucí spolupráce

- Vytypování potencionálních kandidátů na obsazení služebních pozic na úrovni Gremia - viz výše (dosazení Petra Zemana, tajemníka Jaroslava Šabaty do funkce ředitele rozvědky je nejlépe ilustračním důkazem, o co ve skutečnosti jde - pozn. z N.N.)

- Zpracování 3. (konečné) varianty materiálu

- Vypracování upravené (zkrácené) varianty materiálu, využívané pro politická jednání

- Zpracování Návrhu závazných principů součinnosti ČZS s ostatními bezpečnostními službami

- Předání materiálu

- Ujasnění s kým ze stávajícího ÚZSI budou projednány připravované kroky vedoucí k vytvoření ČZS

- Individuální schůzky s vytypovanými kandidáty na pozice v ČZS

- Společná „motivační“ schůzka vytypovaných kandidátů

- Rozdělení konkrétních a termínovaných úkolů podle jednotlivých zaměření

- Příprava koncepce personální práce po vzniku ČZS

 

 

- Předběžná jednání s možným budoucím vedením MZV o možnostech legalizace pracovmlců ČZS na ZÚ ČR v zahraničí. Jednání se zástupci strategických partnerů

- Volby do Parlamentu ČR

- Jmenování nového vedení služby, její přejmenování

- Vyhlášení nových Směrnic a dalších závazných dokumentů ČZS

- Zahájení mediální kampaně ve vybraném tisku s cílem pozitivně ovlivnit vztah veřejnosti k nové koncepci bezpečnostních složek v ČR

- Zahájení činnosti personálního úseku ČZS

- Zahájení činnosti Analytické sekce s cílem zjištění stavu a výslednosti ÚZSI

- Realizace pohovorů se stávajícími pracovníky ÚZSI, na jejichž základě bude rozhodnuto o ponechání ve stavu ČZS nebo ukončení služebního poměru ev, o převedení k jiným složkám MV

- Realizace řízení na obsazení výkonných operativních funkcí

- Zahájení činnosti Zpravodajského institutu

- Dokončení základní organizační struktury

- Zahájení plnohodnotného informačního toku ve směru k vládním i jiným orgánům (odběratelům) ČR.